2021Äê8ÔÂ19ÈÕ£¬£¬£¬1xBET¾Ö²ÆÎñ×ʽ𲿡¢¡¢ÐÅÏ¢»¯ÖÎÀí²¿ÓëÖÇÐйú¼Ê°ü¹ÜϵͳÏîÄ¿×é¡¢¡¢ÊԵ㵥λ¾Í°ü¹ÜÓªÒµÖÎÀíϵͳÉÏÏßÊÔÔËÐÐÕÙ¿ªÆô¶¯»á¡£¡£¡£±¾´ÎÉÏÏßÊÔÔËÐеÄÊԵ㵥λ°üÀ¨1xBET¾Ö×ܲ¿¡¢¡¢Îå·Ö¹«Ë¾¡¢¡¢³ÇͶÊÂÒµ²¿¡¢¡¢ËÄ·Ö¹«Ë¾¡¢¡¢Ò»·Ö¹«Ë¾¡¢¡¢Í¶×ÊÊÂÒµ²¿¡¢¡¢Èý·Ö¹«Ë¾¡¢¡¢³¤É³½¨ÉèµÈ°Ë¼Òµ¥Î»¼°ÆäËùÊôÏîÄ¿²¿£¬£¬£¬¹²¼Æ132È˼ÓÈë¾Û»á¡£¡£¡£

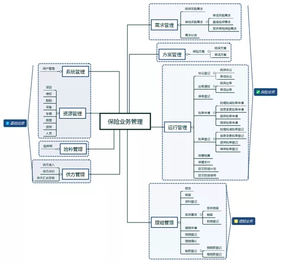
Ê×ÏÈÓÉÖÇÐйú¼Ê°ü¹ÜϵͳÏîÄ¿×é¶ÔÏîÄ¿µÄ½¨ÉèÅä¾°¡¢¡¢ÕûϵһÇиſö¡¢¡¢ÏµÍ³¹¦Ð§×é³É¾ÙÐнéÉÜ£¬£¬£¬²¢¶ÔϵͳÖÎÀí¡¢¡¢×ÊÔ´ÖÎÀí¡¢¡¢ÏÕÖÖÖÎÀí¡¢¡¢¹©·½ÖÎÀí¡¢¡¢ÐèÇóÖÎÀí¡¢¡¢·½°¸ÖÎÀí¡¢¡¢ÔËÐÐÖÎÀí¡¢¡¢ÀíÅâÖÎÀíµÈ8¸ö¹¦Ð§×ÓÄ£¿£¿£¿éµÄ49¸ö¹¦Ð§µã£¬£¬£¬¾ÙÐÐÁËÏêϸµÄÑÝʾ»ã±¨¡£¡£¡£

Ëæºó£¬£¬£¬Óë»áÖ°Ô±¾Í°ü¹ÜϵͳÏà¹Ø¹¦Ð§¾ÙÐÐÁËÉîÈë½»Á÷£¬£¬£¬²ÆÎñ×ʽ𲿶ÔÖÇÐйú¼ÊǰÆÚÊÂÇéºÍϵͳ¹¦Ð§¸øÓèÁ˿϶¨£¬£¬£¬²¢¶Ôͳ¼Æ±¨±íµÄ¿ª·¢¼°Òµ²ÆÒ»Ì廯ϵͳµÄ¶Ô½ÓµÈÊÂÇé¾ÙÐÐÁË̽ÌÖ£¬£¬£¬Ã÷È·ºóÆÚÊÂÇ鯫Ïò¼°ÓÅ»¯µü´úÍýÏë¡£¡£¡£

±¾´ÎÉÏÏßÊÔÔËÐеİü¹ÜÓªÒµÖÎÀíϵͳ£¬£¬£¬ÊµÏÖÁËÈý¼¶£¨¹«Ë¾¡¢¡¢·Ö×Ó¹«Ë¾¡¢¡¢ÏîÄ¿²¿£©°ü¹ÜÖÎÀíÊÂÇéÓªÒµÁ÷³ÌµÄÏßÉÏϵͳÖÎÀíÒªÇ󣬣¬£¬°ü¹ÜÁ˸÷°ü¹ÜÖÎÀí¸ÚλְÔðÈ«ÁýÕÖ£¬£¬£¬½øÒ»²½¹æ·¶Á˰ü¹ÜÖÎÀíÁ÷³ÌºÍÖ°Ô𣬣¬£¬Ìá¸ßÁ˰ü¹ÜÓªÒµ°ìÀíµÄЧÂÊ¡£¡£¡£Í¨¹ýÔ¤¾¯ºÍÍÆËÍÖÎÀíÐÅÏ¢µÄ¹¦Ð§£¬£¬£¬Ç¿»¯Ê±¼ä¹Ü¿ØÁ¦¶È£¬£¬£¬¿ØÖÆÁ÷³Ì¹ý³¤µÄ·çÏÕ¡£¡£¡£

»áºó£¬£¬£¬ÖÇÐйú¼Ê°ü¹ÜϵͳÏîÄ¿×飬£¬£¬½«½øÒ»²½¿ªÕ¹Í³¼Æ±¨±íµÄ¿ª·¢¼°ÓëӪҵϵͳµÄ½Ó¿Ú¿ª·¢ÊÂÇ飬£¬£¬ÊµÏÖ°ü¹Üϵͳ¶àγ¶ÈÅÌÎÊÓëÆÊÎöÐÅÏ¢µÄ¹¦Ð§£¬£¬£¬ÏÖʵ°ü¹ÜӪҵȫÁ÷³ÌµÄÐÅÏ¢»¯¡¢¡¢±ê×¼»¯¡¢¡¢¼¯Ô¼»¯ÖÎÀí£¬£¬£¬°ü¹ÜÆóÒµ×ʲúÇå¾²£¬£¬£¬Îª·çÏÕÌá·À¾öÒéÌṩÒÀ¾Ý¡£¡£¡£