1xBET

1760930050227

searchico

ÐÂÎÅ×ÊѶ

¹«Ë¾ÐÂÎÅ

Ê×Ò³ ÐÂÎÅ×ÊѶ¹«Ë¾ÐÂÎÅ

Òý½­¼Ã»´J012-1±ê½ØÉøÇ½Ê×¼þ¹¤³Ì˳ËìÍê³É£¨9.28£©

Ðû²¼Ê±¼ä£º2018-09-28ÔĶÁ´ÎÊý£º ´Î

 

        9ÔÂ27ÈÕ£¬¾­ÓÉÈ«Ìå²Î½¨Ö°Ô±µÄÅäºÏÆð¾¢£¬Òý½­¼Ã»´J012-1±ê½ØÉøÇ½Ê×¼þ¹¤³Ì˳Ëìͨ¹ý¼àÀí¡¢¡¢ÒµÖ÷ÑéÊÕ£¬±ê¼Ç׎ØÉøÇ½Ê©¹¤ÕýʽÀ­¿ªÐòÄ»¡£¡£¡£

        ÓÅÒìµÄÆðÔ´ÊÇÀֳɵÄÒ»°ë¡£¡£¡£ÎªÈ·±£½ØÉøÇ½Ê×¼þÊ©¹¤Àú³ÌÇå¾²ÓÐÐò£¬ÏîÄ¿²¿È«ÐÄ×éÖ¯£¬ºÏÀí°²ÅÅ¡£¡£¡£Ê©¹¤Ç°ÊµÊ±ÌåÀý½ØÉøÇ½Ê×¼þ¹¤³Ì·½°¸£¬·½°¸ÉóÅúºóÁ¬Ã¦ÕÙ¿ªÊÖÒÕ½»µ×»á¡£¡£¡£Ê©¹¤ÖдÓ×î³õµÄ±ê¸ßÕÉÁ¿¡¢¡¢Ô°µØÆ½Õû¡¢¡¢µ¼Ç½»ù¿Ó¿ªÍÚ£¬µ½í޽Öþ¡¢¡¢²ðÄ£ºÍÑø»¤£¬Ã¿¸ö»·½Ú¶¼ÑÏ¿á°Ñ¹Ø¡£¡£¡£ÏîÄ¿²¿ÔÚÊ©¹¤µÄͬʱһֱµØ×ܽᣬ°ÑÄѵã¡¢¡¢Òªµã¡¢¡¢Òªº¦µãÖÆ³É“Ã÷È·¿¨”¾¯Ê¾Ò»Ïß¹¤ÈË¡£¡£¡£½ØÉøÇ½Ê×¼þ¹¤³ÌµÄÀֳɣ¬ÎªºóÐø´óÃæ»ýÊ©ÊÂÇéÒµ×öºÃÁ˸»×ã×¼±¸¡£¡£¡£

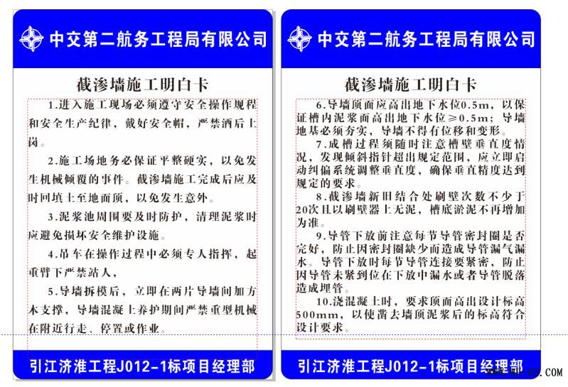
        Í¼Îª½ØÉøÇ½Ê©¹¤Ã÷È·¿¨£º

xmorient

 

 

ÁõȺ  ÕÅÜç

1xBETÍøÈºNetwork group
¡¾ÍøÕ¾µØÍ¼¡¿