1xBET

1735212072164

searchico

µ³µÄ½¨Éè

µ³ÈºÖ®´°

Ê×Ò³ µ³µÄ½¨É赳Ⱥ֮´°

ÏÜ·¨Ðû´«ÖÜØ­ÉîÈëѧϰÐû´«Ï°½üƽ·¨ÖÎÍ·ÄÔ ´óÁ¦ºëÑïÏÜ·¨¾«Éñ£¨µÚÒ»ÆÚ£©

Ðû²¼Ê±¼ä£º£º2020-12-02ÔĶÁ´ÎÊý£º£º ´Î

µ³µÄÊ®°Ë´óÖ®ºó £¬ÒÔϰ½üƽͬ־Ϊ½¹µãµÄµ³ÖÐÑë¸ß¶ÈÖØÊÓÏÜ·¨ÔÚÖιúÀíÕþÖеĻù´¡ÐÔְλ £¬ÊµÊ±ºÍϵͳµØ½ÒÏþÁËÒÔ¡°ÒÀÏÜÖιú¡±¡°ÒÀÏÜÖ´Õþ¡±Îª½¹µãÒªÒåµÄÒÀÏÜÖιúϵÁÐÖ÷ÒªÐðÊö¡£¡£¡£ÒÀÏÜÖιúÓëÒÀÏÜÖ´ÕþÀíÄîµÄÌá³ö £¬ÊǶÔÏÜ·¨µÄÖÁ¸ßÎÞÉϵÄÖ´·¨Ö°Î»µÄÐû¸æ¡£¡£¡£Èκιú¼Ò»ú¹Ø¼°ÆäÊÂÇéÖ°Ô±¶¼±ØÐèÖÒÓÚÏÜ·¨¡¢¡¢×ñÊØÏÜ·¨¡¢¡¢ÊØ»¤ÏÜ·¨¡£¡£¡£

ÏÜ·¨ÊÇÖιú°²°îµÄ×ÜÕÂ³Ì £¬Êǹ«ÃñȨÁ¦µÄ°ü¹ÜÊé¡£¡£¡£ÏÜ·¨ÊDZ£»£»£»¤ÈËÃñÀûÒæµÄ¼áʵ±ÚÀÝ¡£¡£¡£×÷Ϊ¹«Ãñ £¬ÊØ»¤ÏÜ·¨Ò²ÊÇ1xBETÒ»ÏîÖ÷Òª¹«ÃñÒåÎñ¡£¡£¡£¼ÈÈ»ÏÜ·¨¾ßÓÐÕâô¸ßµÄְλ¡¢¡¢ÕâôÖ÷ÒªµÄ×÷Óà £¬ÈκÎÈ˶¼Òª×ñÊØÏÜ·¨¡¢¡¢º´ÎÀÏÜ·¨ £¬ÄÇô¶ÔÏÖÐÐÏÜ·¨µÄÀúÊ·ÑØ¸ï¼°ÆäÖ÷ÒªÄÚÈÝÓÐËùÏàʶ¾ÍÊÇÐëÒªµÄ¡£¡£¡£½ÓÏÂÀ´ÎÒÃÇÒ»ÆðÀ´ÏàʶһÏÂÏÖÐÐÏÜ·¨µÄ¿ªÕ¹Àú³Ì°É~

Ò»¡¢¡¢ÏÖÐÐÏÜ·¨µÄ½µÉú

1949Äê10ÔÂÖлªÈËÃñ¹²ºÍ¹ú³ÉÁ¢ºó £¬µÚÒ»½ì¡¢¡¢µÚËĽìºÍµÚÎå½ìÌìÏÂÈËÃñ´ú±í´ó»á»®·ÖÓÚ1954Äê9Ô¡¢¡¢1975Äê1Ô¡¢¡¢1978Äê3ÔºÍ1982Äê12ÔÂÏȺóÖÆ¶©¡¢¡¢¹«²¼ÁËËIJ¿¡¶ÖлªÈËÃñ¹²ºÍ¹úÏÜ·¨¡·¡£¡£¡£ÎÒ¹úµÄÏÖÐÐÏÜ·¨ÊÇ1982ÄêÏÜ·¨ £¬Ò²³Æ¡°°Ë¶þÏÜ·¨¡±¡£¡£¡£1980Äê8ÔÂ30ÈÕ £¬Öй²ÖÐÑëÏòµÚÎå½ìÌìÏÂÈËÃñ´ú±í´ó»áµÚÈý´Î¾Û»áÖ÷ϯÍÅÌá³ö¡¶¹ØÓÚÐÞ¸ÄÏÜ·¨ºÍ³ÉÁ¢ÏÜ·¨ÐÞ¸ÄίԱ»áµÄ½¨Òé¡·¡£¡£¡£1980Äê9ÔÂ10ÈÕ £¬µÚÎå½ìÌìÏÂÈËÃñ´ú±í´ó»áµÚÈý´Î¾Û»áͨ¹ý¡¶¹ØÓÚÐÞ¸ÄÏÜ·¨ºÍ³ÉÁ¢ÏÜ·¨ÐÞ¸ÄίԱ»áµÄ¾öÒé¡· £¬Õýʽ³ÉÁ¢ÁËÓÉÒ¶½£Ó¢¡¢¡¢ËÎÇìÁäºÍÅíÕæÖ÷³Ö £¬°üÀ¨ÃñÖ÷µ³ÅÉ¡¢¡¢ÉçÍÅÕûÌåÖ÷ÒªÈÏÕæÈ˺ͷ¨Ñ§¼ÒÔÚÄڵġ°ÖлªÈËÃñ¹²ºÍ¹úÏÜ·¨ÐÞ¸ÄίԱ»á¡±¡£¡£¡£

ÏÜ·¨ÐÞ¸ÄίԱ»áÔÚÆÕ±éÕ÷ÇóºÍÈÏÕæÑо¿¸÷·½ÃæÒâ¼ûµÄ»ù´¡ÉÏ £¬¾­ÓɼèÐÁÏ꾡µÄÊÂÇé £¬ÓÚ1982Äê4ÔÂ21ÈÕÏòÎå½ìÌìÏÂÈË´ó³£Î¯»áÌá³öÁËÏÜ·¨Ð޸IJݰ¸ £¬²¢½¨ÒéÐû²¼½»¸¶Ììϸ÷×åÈËÃñÌÖÂÛ¡£¡£¡£4ÔÂ26ÈÕ £¬Îå½ìÌìÏÂÈË´ó³£Î¯»áµÚ23´Î¾Û»áÔÞ³ÉÏÜ·¨ÐÞ¸ÄίԱ»áµÄ½¨Òé £¬¾öÒéÐû²¼¡¶ÖлªÈËÃñ¹²ºÍ¹úÏÜ·¨Ð޸IJݰ¸¡· £¬²¢½»¸¶Ììϸ÷×åÈËÃñÌÖÂÛ¡£¡£¡£Æ¾Ö¤È«ÃñÌÖÂÛÌá³öµÄÒâ¼û £¬ÏÜ·¨ÐÞ¸ÄίԱ»áÓÖ×÷ÁËÈÏÕæÐÞ¸Ä £¬²¢ÓÚ11ÔÂ23ÈÕÔÚÏÜ·¨ÐÞ¸ÄίԱ»áµÚÎå´Î¾Û»áÉÏͨ¹ý £¬¾öÒéÌá½»Îå½ìÌìÏÂÈË´óÎå´Î¾Û»áÉóÒé¡£¡£¡£1982Äê12ÔÂ4ÈÕ £¬µÚÎå½ìÌìÏÂÈËÃñ´ú±í´ó»áµÚÎå´Î¾Û»áÒÔÎÞ¼ÇÃûͶƱµÄ·½Ê½Í¨¹ýÁËеġ¶ÖлªÈËÃñ¹²ºÍ¹úÏÜ·¨¡· £¬¡°°Ë¶þÏÜ·¨¡±Õýʽ½µÉú¡£¡£¡£

°Ë¶þÏÜ·¨ÊǶÔÎåËÄÏÜ·¨µÄ¼Ì³ÐºÍ¿ªÕ¹¡£¡£¡£ÔÚÏÜ·¨ÐÞ¸ÄÀú³ÌÖÐ £¬Õë¶ÔÏÜ·¨Ð޸IJݰ¸Ëù¾ÙÐеÄÈ«ÃñÌÖÂÛ £¬ÀúʱËĸöÔµÄʱ¼ä £¬Ììϼ¸ÒÚÈ˼ÓÈë £¬Æä¹æÄ£Ö®´ó £¬ÈºÖÚÈÈÇéÖ®¸ß £¬ÊÇÊ®·Ö¸ÐÈ˵Ä¡£¡£¡£Í¨¹ýÈ«ÃñÌÖÂÛ £¬·¢»ÓÃñÖ÷ £¬Ê¹ÏÜ·¨µÄÐ޸ĸüºÃµØ¼¯ÖÐÁËȺÖÚµÄÖǻۡ£¡£¡£

¶þ¡¢¡¢ÏÖÐÐÏÜ·¨µÄÎå´ÎÖ÷ÒªÐÞ¸Ä

¡°°Ë¶þÏÜ·¨¡±Æù½ñΪֹ¹²ÂÄÀúÁËÎå´ÎÐÞ¸Ä £¬ÐγÉÁËÏÖÔÚµÄÏÜ·¨Îı¾¡£¡£¡£Ã¿´ÎÐ޸ĵÄÖ÷ÒªÄÚÈÝÈçÏ¡£¡£¡£


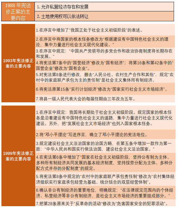
1988ÄêÏÜ·¨ÐÞÕý°¸µÄÖ÷ÒªÄÚÈÝ

1.ÔÊÐí˽Ӫ¾­¼Ã±£´æºÍ¿ªÕ¹

2.ÍÁµØÊ¹ÓÃȨ¿ÉÒÔÒÀ·¨×ªÈÃ


1xBET¡¤Signup(Öйú¼¯ÍÅ)-¹Ù·½ÍøÕ¾

1xBET¡¤Signup(Öйú¼¯ÍÅ)-¹Ù·½ÍøÕ¾

1xBETÍøÈº Network group
¡¾ÍøÕ¾µØÍ¼¡¿